产品说明
个人结汇是指我行向个人客户提供的、按照银行提供的即时牌价将客户的外币兑换为人民币的业务。
产品特点
1.结汇币种丰富:目前柜台可提供6种货币兑换,包括美元、英镑、欧元、港币、日元、澳大利亚元;
2.服务能力领先:我行指定各分支机构均可办理个人结汇业务。
办理流程
法规提示
个人结汇需遵循国家外汇管理政策,相关规定摘要提示如下:
1.资金属性
个人经常项目项下结汇的资金属性主要包括:货物贸易、运输、旅游、金融和保险服务、专有权利使用费和特许费、咨询服务、其他服务、职工报酬和赡家款、投资收益、其他经常转移等。
个人资本项目项下结汇需履行相关登记、审批或核准等手续后办理。
2.交易主体、金额要求
针对交易主体为境内个人与境外个人的要求如下:
(1)实行年度便利化额度管理,每年每人等值5万美元。境内个人与境外个人凭本人有效身份证件在银行办理年度便利化额度内的结汇;
(2)境内个人凭本人有效身份证件和有交易额的结汇资金来源材料,在银行办理不占用年度便利化额度的经常项目结汇。境外个人凭本人有效身份证件和有交易额的结汇资金用途材料,在银行办理不占用年度便利化额度的经常项目结汇。
*结汇注意事项:
个人大额外币现钞结汇需审核外币现钞来源证明。当日累计等值1万美元以下(含)的,可以在银行直接办理;超过上述金额的,需补充提供现钞来源证明材料。
3.不占用年度便利化额度的经常项目结汇所需的真实凭证
境内个人:

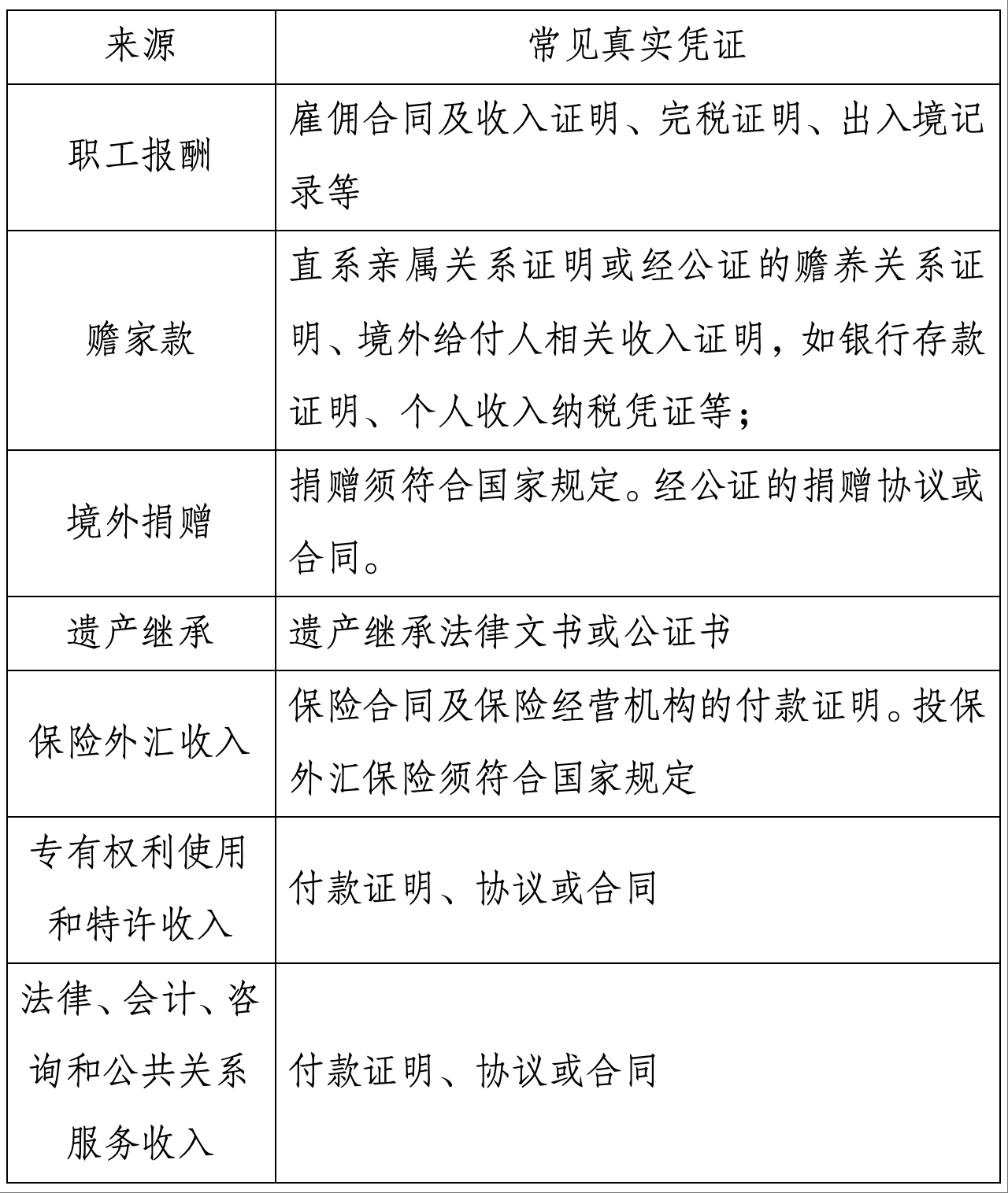
境外个人:

温馨提示
一、个人可委托近亲属代为办理年度便利化额度内的结汇,办理时需提供委托人和受托人的有效身份证件、委托书以及近亲属关系说明材料等。若您确实无法提供近亲属关系说明材料,可以近亲属关系承诺函替代。个人可委托他人(含近亲属)代为办理不占用年度便利化额度的结汇。办理时需提供委托人和受托人的有效身份证件、委托书和有交易额的相关材料等。
二、年度便利化额度不得跨公历年度使用,对于上一年度未使用或未用完的额度不得转入下一年度使用。
三、个别小币种兑换、在线预约等产品与服务仅在部分网点办理,具体请以各地青岛银行营业网点提供信息为准。
*本页面内容仅供参考,在法律允许的范围内,青岛银行保留上述内容的解释权
鲁公网安备 37021202001586号
鲁ICP备06013167号-1
本网站支持IPv6访问