产品说明
个人购汇是指我行向个人客户提供的、按照银行提供的即时牌价将客户的人民币兑换为外币的业务。
产品特点
1.购汇币种丰富:目前柜台可提供6种货币兑换,包括美元、英镑、欧元、港币、日元、澳大利亚元;
2.服务能力领先:我行指定分支机构均可办理个人购汇业务,网点备钞充足,面额齐全。
办理渠道
柜台
办理流程
法规提示
个人购汇需遵循国家外汇管理政策,相关规定摘要提示如下:
1.资金属性
(1)个人经常项目下购汇的资金属性包括:货物贸易、运输、旅游、金融和保险服务、专有权利使用费和特许费、咨询服务、其他服务、职工报酬和赡家款、投资收益、其他经常转移等;
(2)个人资本项目项下购汇需履行相关登记、审批或核准等手续后办理。
2.交易主体与金额要求
境内个人:
(1)实行年度便利化额度管理,每年每人等值5万美元。境内个人凭本人有效身份证件办理年度便利化额度内的购汇。
(2)境内个人凭本人有效身份证件和有交易额的购汇资金用途材料,在银行办理不占用年度便利化额度的经常项目购汇。
境外个人:
境外个人在境内取得的经常项目合法人民币收入,凭本人有效身份证件和有交易额的购汇资金来源材料(含税务凭证)办理购汇。持有外国人永久居留身份证的境外个人适用购汇年度便利化额度。
*购汇注意事项:
个人所购外汇可以存入本人境内外汇账户、汇出境外(现汇),也可以提取外币现钞。
个人提取外币现钞当日累计等值1万美元以下(含)的,可以在银行直接办理;超过上述金额的,凭本人身份证件、提钞用途材料向当地外汇局报备,银行凭外汇局出具的有关凭证为个人办理。
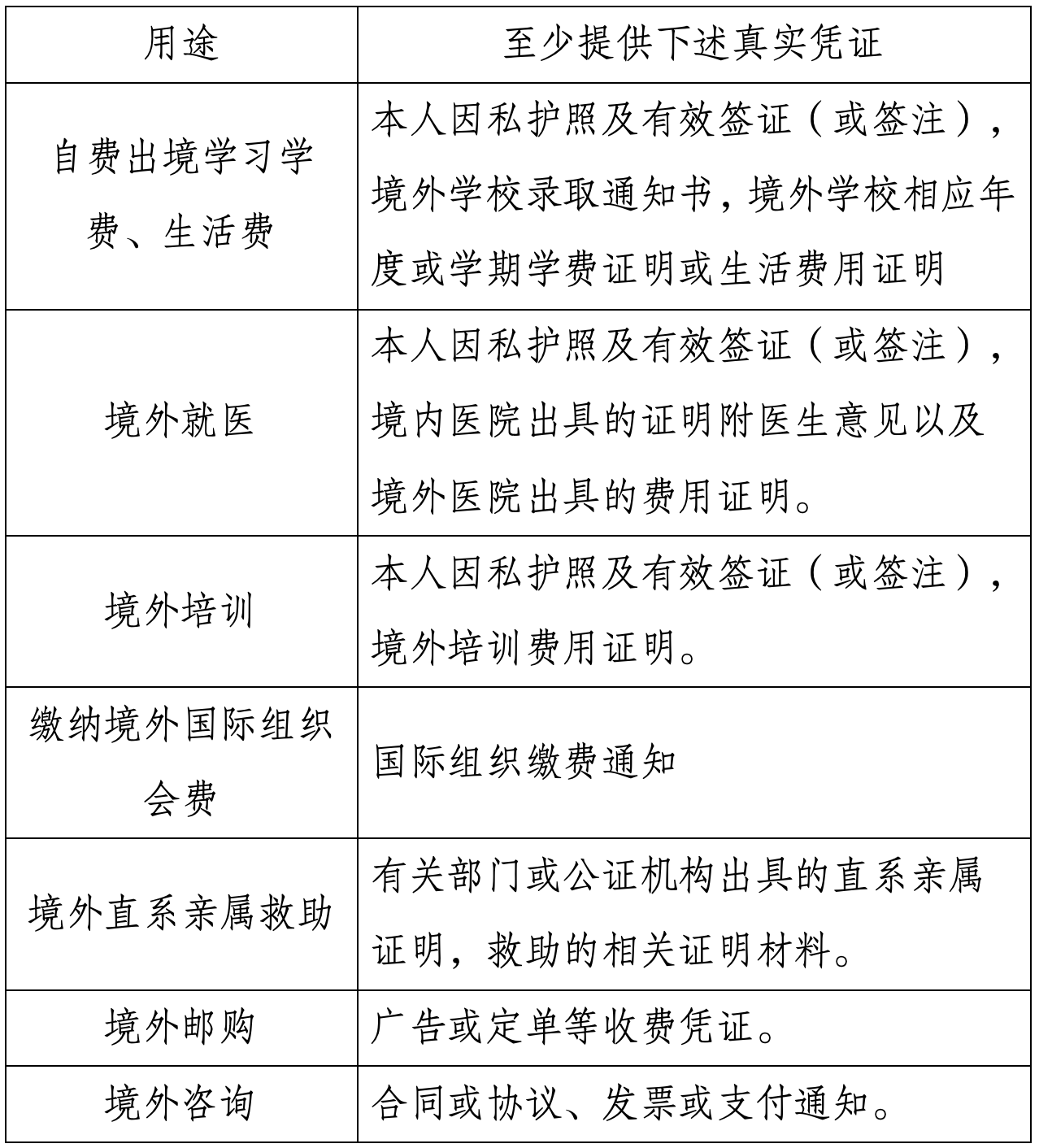
3.不占用年度便利化额度购汇所需的真实凭证:

温馨提示
一、个人可委托近亲属代为办理年度便利化额度内的购汇,办理时需提供委托人和受托人的有效身份证件、委托书以及近亲属关系说明材料等。若您确实无法提供近亲属关系说明材料,可以近亲属关系承诺函替代。个人可委托他人(含近亲属)代为办理不占用年度便利化额度的购汇。办理时需提供委托人和受托人的有效身份证件、委托书和有交易额的相关材料等。
二、年度便利化额度不得跨公历年度使用,对于上一年度未使用或未用完的额度不得转入下一年度使用。
*本页面内容仅供参考,在法律允许的范围内,青岛银行保留上述内容的解释权
鲁公网安备 37021202001586号
鲁ICP备06013167号-1
本网站支持IPv6访问